


产品中心
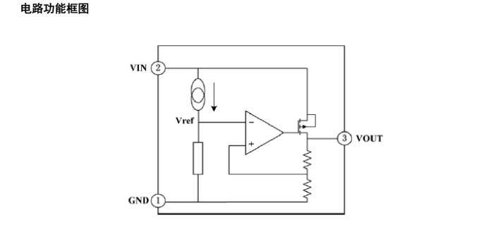
描述:UCB73xx-1是一款采用CMOS技术的低压差线性稳压器。输出电流为 300mA,允许的高输入电压为 24V。具有几个固定的输出电压,范围从 3.0V~5.0V。具有低压降和低静态电流的特性,可以用于各类音频、视频设备和通信等设备的供电。
产品特点:
低功耗、低压降
较低的温度系数
输入电压:24V
典型静态电流:1.5uA
输出电流:300mA
输出电压精度:±2%
封装类型:SOT23-3,TO92,SOT89
应用范围:
各类电源设备
通信设备
音频、视频设备


描述:UCB73xx-1是一款采用CMOS技术的低压差线性稳压器。输出电流为 300mA,允许的高输入电压为 24V。具有几个固定的输出电压,范围从 3.0V~5.0V。具有低压降和低静态电流的特性,可以用于各类音频、视频设备和通信等设备的供电。
产品特点:
低功耗、低压降
较低的温度系数
输入电压:24V
典型静态电流:1.5uA
输出电流:300mA
输出电压精度:±2%
封装类型:SOT23-3,TO92,SOT89
应用范围:
各类电源设备
通信设备
音频、视频设备


RELATED PRODUCT
相关产品
